library(tidyverse)
library(broom)
library(stargazer)
library(skimr)
library(margins)
library(yardstick)
library(WVPlots)
library(pROC)
library(glmnet)
library(gamlr)
library(Matrix)
library(DT)
library(rmarkdown)
library(hrbrthemes)
library(ggthemes)
theme_set(
theme_ipsum()
)
scale_colour_discrete <- function(...) scale_color_colorblind(...)
scale_fill_discrete <- function(...) scale_fill_colorblind(...)Regularized Linear Regression
Online Shopping
Setup
Load Data
url <- "https://bcdanl.github.io/data/browser-online-shopping.zip"
dest <- file.path(tempdir(), "browser-online-shopping.zip")
download.file(url, destfile = dest, mode = "wb")
df <- readr::read_csv(dest)Model
- The browser dataset contains web browsing logs for 10,000 households.
- The browser dataset include a yearβs worth of their browser logs for the 1,000 most heavily trafficked websites
- Each browser in the sample spent at least $1 online in the same year.
\[ \log(\text{spend}_{i}) = \beta_0 + \beta_1 X_{1,i} +\,\cdots\,+ \beta_{1000} X_{1000,i} + \epsilon_i \]
- \(\text{spend}_{i}\): household \(i\)βs amount of dollars spent on online shopping
- \(X_{p, i}\) household \(i\)βs percentage of visiting the \(p\) website
Checking Data
df |>
transmute(row_sum = rowSums(across(-1))) |>
skim()| Name | transmute(df, row_sum = r⦠|
| Number of rows | 10000 |
| Number of columns | 1 |
| _______________________ | |
| Column type frequency: | |
| numeric | 1 |
| ________________________ | |
| Group variables | None |
Variable type: numeric
| skim_variable | n_missing | complete_rate | mean | sd | p0 | p25 | p50 | p75 | p100 | hist |
|---|---|---|---|---|---|---|---|---|---|---|
| row_sum | 0 | 1 | 100 | 0 | 100 | 100 | 100 | 100 | 100 | βββββ |
Train-Test Split
set.seed(1)
df <- df |>
mutate(rnd = runif(n()))
dtrain <- df |>
filter(rnd > .2) |>
select(-rnd)
dtest <- df |>
filter(rnd <= .2) |>
select(-rnd)
X_train <- dtrain |> select(-spend) |> as.matrix()
X_test <- dtest |> select(-spend) |> as.matrix()
y_train <- log(dtrain$spend)
y_test <- log(dtest$spend)
# Predictor matrices (glmnet requires matrix input)
# X_train <- train |> select(-spend) |> as.matrix() |> Matrix(sparse = TRUE)
# X_test <- test |> select(-spend) |> as.matrix() |> Matrix(sparse = TRUE)Linear Regression
model <- lm(log(spend) ~ ., data = dtrain)beta_linear <- model |>
tidy() |>
mutate(
stars = case_when(
p.value < .01 ~ "***", # smallest p-values first
p.value < .05 ~ "**",
p.value < .1 ~ "*",
TRUE ~ ""
)
) |>
select(term, estimate, stars) |>
rename(beta = estimate)
model |>
glance()# A tibble: 1 Γ 12
r.squared adj.r.squared sigma statistic p.value df logLik AIC BIC
<dbl> <dbl> <dbl> <dbl> <dbl> <dbl> <dbl> <dbl> <dbl>
1 0.276 0.172 1.52 2.66 9.82e-118 999 -14120. 30242. 37235.
# βΉ 3 more variables: deviance <dbl>, df.residual <int>, nobs <int>
Lasso Linear Regression
set.seed(1)
model_lasso <- cv.glmnet(
x = X_train,
y = y_train,
alpha = 1,
nfolds = 5, # 10 is default
intercept = FALSE # TRUE is default
)CVErrors_lasso <- model_lasso |> tidy()
CVErrors_lasso |>
paged_table()model_lasso |>
glance() |>
paged_table()Lasso CV Curve
# Run all at once
par(mar = c(5.1, 4.1, 6.1, 2.1)) # title margin
plot(model_lasso, main = "Lasso")
abline(v = log(model_lasso$lambda.min), lty = 2)
abline(v = log(model_lasso$lambda.1se), lty = 3)
legend("bottomright",
legend = c("lambda.min", "lambda.1se"),
lty = c(2, 3),
bty = "n")
Lasso Coefficient Path
# Run all at once
par(mar = c(5.1, 4.1, 6.1, 2.1)) # title margin
plot(model_lasso$glmnet.fit, xvar = "lambda",
main = "Lasso")
abline(v = log(model_lasso$lambda.min), lty = 2)
abline(v = log(model_lasso$lambda.1se), lty = 3)
legend("topright",
legend = c("lambda.min", "lambda.1se"),
lty = c(2, 3),
bty = "n")
Lasso Coefficients
# Lasso
beta_lasso_1se <- coef(model_lasso,
s = "lambda.1se") # default
beta_lasso_min <- coef(model_lasso,
s = "lambda.min")
betas <- data.frame(
term = rownames(beta_lasso_1se),
beta_lasso_1se = as.numeric(beta_lasso_1se),
beta_lasso_min = as.numeric(beta_lasso_min)
)
betas <- betas |>
left_join(beta_linear)Number of Non-zero Betas
# Show only nonzero in either solution
betas_lasso_nz <- betas |>
filter(beta_lasso_1se != 0 | beta_lasso_min != 0) |>
arrange(abs(beta_lasso_1se), abs(beta_lasso_min))
nrow(betas_lasso_nz)[1] 485
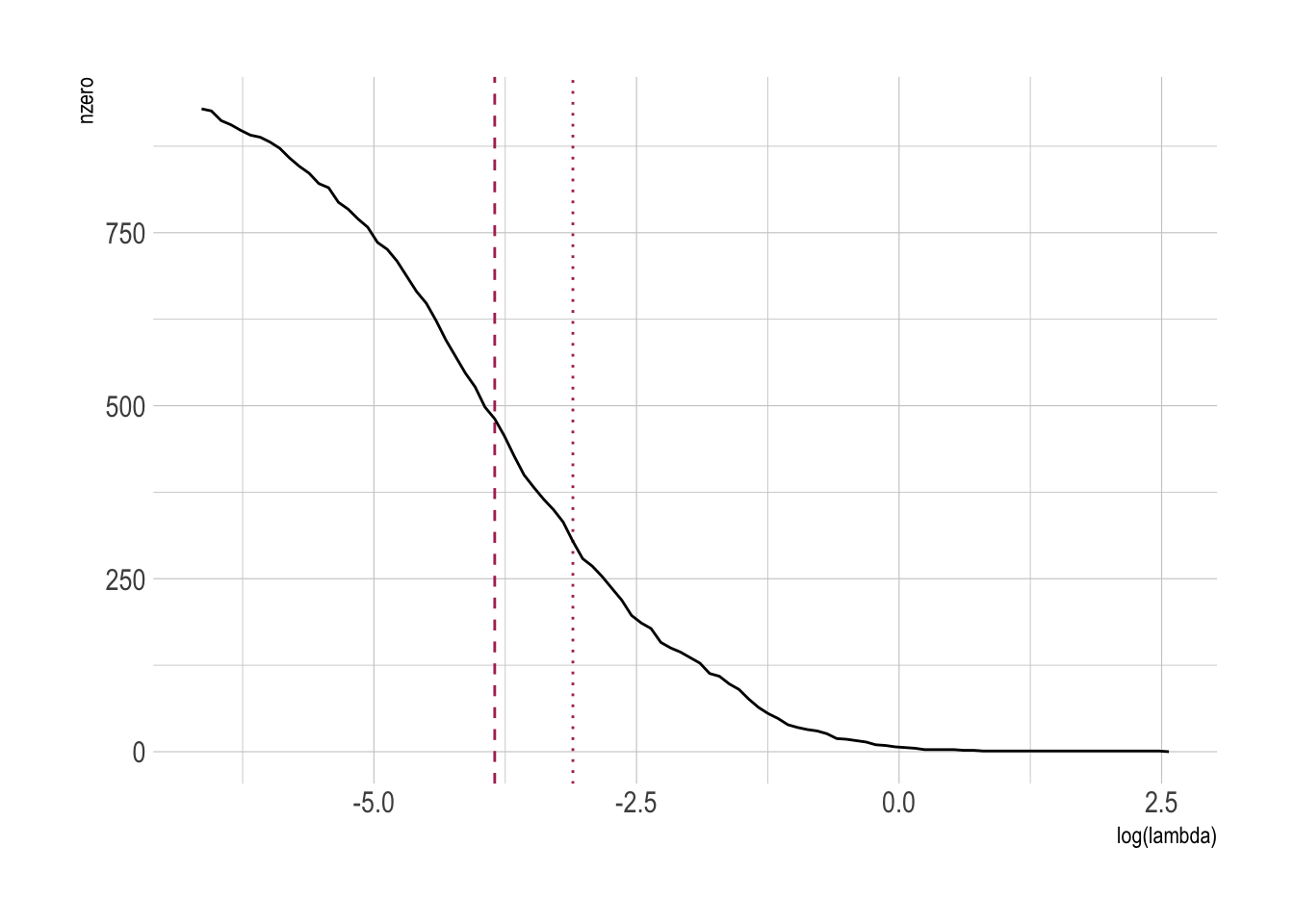
CVErrors_lasso |>
ggplot(aes(x = log(lambda),
y = nzero)) +
geom_vline(xintercept = log(model_lasso$lambda.min),
color = 'maroon', lty = 2) +
geom_vline(xintercept = log(model_lasso$lambda.1se),
color = 'maroon', lty = 3) +
geom_line()
Coefficient Plots
Top 20
betas |>
arrange(-beta_lasso_1se) |>
head(20) |>
ggplot(aes(x = beta_lasso_1se,
y = fct_reorder(term, beta_lasso_1se)
)
) +
geom_vline(xintercept = 0,
color = 'maroon') +
geom_pointrange(
aes(xmin = 0,
xmax = beta_lasso_1se
)
) +
labs(y = NULL,
title = "Lasso Linear Regression (lambda.1se)")
Worst 20
betas |>
filter(beta_lasso_min != 0) |>
arrange(beta_lasso_min) |>
head(20) |>
ggplot(aes(x = beta_lasso_min,
y = fct_reorder(term, beta_lasso_min)
)
) +
geom_vline(xintercept = 0,
color = 'maroon') +
geom_pointrange(
aes(xmin = 0,
xmax = beta_lasso_min
)
) +
labs(y = NULL,
title = "Lasso Linear Regression (lambda.1se)")
Ridge Linear Regression
set.seed(1)
model_ridge <- cv.glmnet(
x = X_train,
y = y_train,
alpha = 0,
nfolds = 5, # 10 is default
intercept = FALSE # TRUE is default
)CVErrors_ridge <- model_ridge |> tidy()
CVErrors_ridge |>
paged_table()model_ridge |>
glance() |>
paged_table()Ridge Coefficients
# ridge
beta_ridge_1se <- coef(model_ridge,
s = "lambda.1se") # default
beta_ridge_min <- coef(model_ridge,
s = "lambda.min")
betas_ridge <- data.frame(
term = rownames(beta_ridge_1se),
beta_ridge_1se = as.numeric(beta_ridge_1se),
beta_ridge_min = as.numeric(beta_ridge_min)
)
betas <- betas |>
left_join(betas_ridge)Number of Non-zero Betas
# Show only nonzero in either solution
betas_ridge_nz <- betas_ridge |>
filter(beta_ridge_1se != 0 | beta_ridge_min != 0) |>
arrange(abs(beta_ridge_1se), abs(beta_ridge_min))
nrow(betas_ridge_nz)[1] 1000
CVErrors_ridge |>
ggplot(aes(x = log(lambda),
y = nzero)) +
geom_vline(xintercept = log(model_ridge$lambda.min),
color = 'maroon', lty = 2) +
geom_vline(xintercept = log(model_ridge$lambda.1se),
color = 'maroon', lty = 3) +
geom_line()
Coefficient Plots
Top 20
betas |>
arrange(-beta_ridge_1se) |>
head(20) |>
ggplot(aes(x = beta_ridge_1se,
y = fct_reorder(term, beta_ridge_1se)
)
) +
geom_vline(xintercept = 0,
color = 'maroon') +
geom_pointrange(
aes(xmin = 0,
xmax = beta_ridge_1se
)
) +
labs(y = NULL,
title = "Ridge Linear Regression (lambda.1se)")
Worst 20
betas |>
filter(beta_ridge_min != 0) |>
arrange(beta_ridge_min) |>
head(20) |>
ggplot(aes(x = beta_ridge_min,
y = fct_reorder(term, beta_ridge_min)
)
) +
geom_vline(xintercept = 0,
color = 'maroon') +
geom_pointrange(
aes(xmin = 0,
xmax = beta_ridge_min
)
) +
labs(y = NULL,
title = "Ridge Linear Regression (lambda.1se)")
Ridge CV Curve
# Run all at once
par(mar = c(5.1, 4.1, 6.1, 2.1)) # title margin
plot(model_ridge, main = "ridge")
abline(v = log(model_ridge$lambda.min), lty = 2)
abline(v = log(model_ridge$lambda.1se), lty = 3)
legend("bottomright",
legend = c("lambda.min", "lambda.1se"),
lty = c(2, 3),
bty = "n")
Ridge Coefficient Path
# Run all at once
par(mar = c(5.1, 4.1, 6.1, 2.1)) # title margin
plot(model_ridge$glmnet.fit, xvar = "lambda",
main = "Ridge")
abline(v = log(model_ridge$lambda.min), lty = 2)
abline(v = log(model_ridge$lambda.1se), lty = 3)
legend("topright",
legend = c("lambda.min", "lambda.1se"),
lty = c(2, 3),
bty = "n")
Coefficient Plots for All Models
Top 20
betas |>
relocate(stars, beta, .after = term) |>
arrange(-beta_lasso_1se) |>
head(20) |>
mutate(term = factor(term),
term = fct_reorder(term, beta_lasso_1se)) |>
pivot_longer(cols = beta:beta_ridge_min,
names_to = "model",
values_to = "value") |>
mutate(model = factor(model,
levels = c("beta_lasso_1se",
"beta_lasso_min",
"beta_ridge_1se",
"beta_ridge_min",
"beta"))) |>
ggplot(aes(x = value, y = term, color = model)) +
geom_vline(xintercept = 0,
color = 'maroon') +
geom_pointrange(aes(xmin = 0, xmax = value),
alpha = .75,
position = position_dodge(width = 0.6)) +
labs(y = NULL,
title = "Linear Regression")
Prediction & RMSE on Test Set
dtest_pred <- dtest |>
mutate(
.fitted = predict(model, newdata = dtest),
.fitted_lasso_1se = predict(model_lasso, newx = X_test,
s = "lambda.1se"),
.fitted_lasso_min = predict(model_lasso, newx = X_test,
s = "lambda.min"),
.fitted_ridge_1se = predict(model_ridge, newx = X_test,
s = "lambda.1se"),
.fitted_ridge_min = predict(model_ridge, newx = X_test,
s = "lambda.min")
) |>
select(spend, starts_with(".fitted"))
dtest_RMSE <- dtest_pred |>
mutate(resid_sq = ( log(spend) - .fitted )^2,
resid_lasso_1se_sq = ( log(spend) - .fitted_lasso_1se )^2,
resid_lasso_min_sq = ( log(spend) - .fitted_lasso_min )^2,
resid_ridge_1se_sq = ( log(spend) - .fitted_ridge_1se )^2,
resid_ridge_min_sq = ( log(spend) - .fitted_ridge_min )^2,
) |>
summarise(
RMSE = sqrt( mean(resid_sq) ),
RMSE_lasso_1se = sqrt( mean(resid_lasso_1se_sq) ),
RMSE_lasso_min = sqrt( mean(resid_lasso_min_sq) ),
RMSE_ridge_1se = sqrt( mean(resid_ridge_1se_sq) ),
RMSE_ridge_min = sqrt( mean(resid_ridge_min_sq) )
)
dtest_RMSE |>
paged_table()